400-995-3199
首页
交易平台
中国-东盟林业资源全要素交易平台
中木易网
项目中心
历史项目
议价项目
政策法规
相关法规
管理办法
历史交易规则
党建工作
新闻中心
行业资讯
平台动态
关于我们
公司简介
平台简介
招聘信息
联系我们
信息公开
首页
交易平台
项目中心
政策法规
党建工作
新闻中心
关于我们
新闻中心
行业资讯
平台动态
新闻中心
行业资讯
平台动态
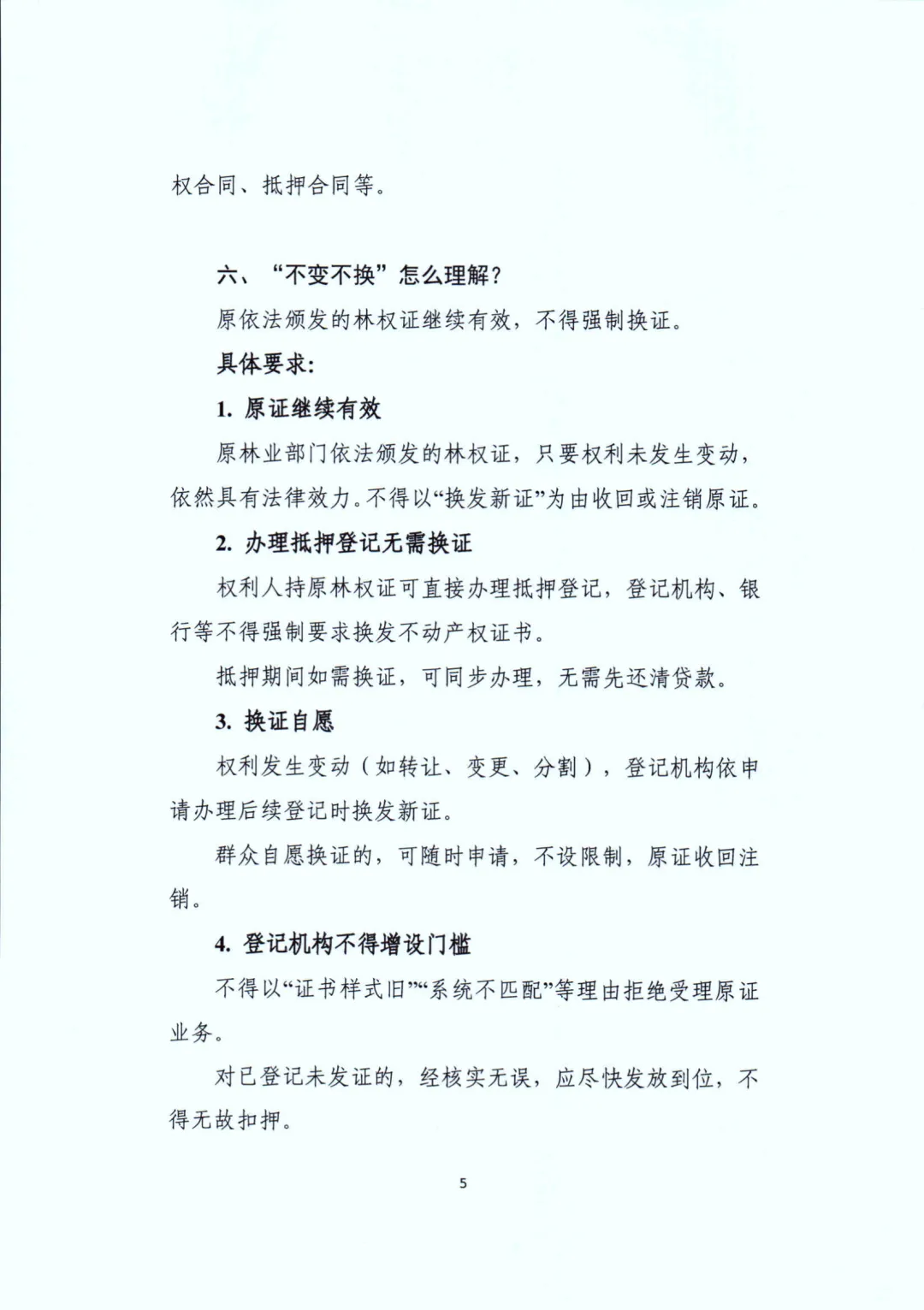
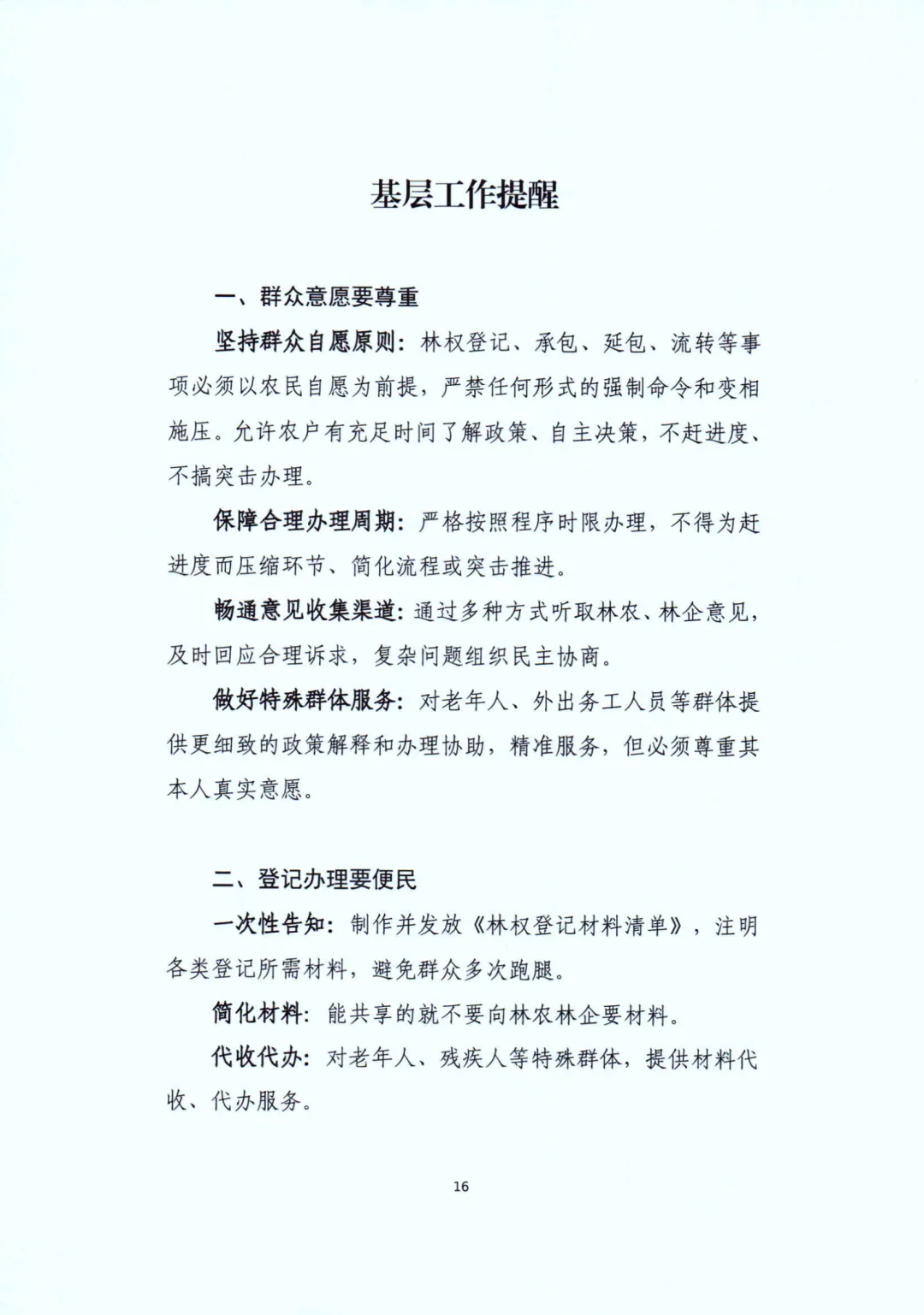
林权登记“明白书”
来源:中国不动产官微
发布日期:2026-02-12
浏览:611
附件:林权登记“明白书”.pdf
上一篇
发展林下经济要处理好“十对关系”
下一篇
2026中央一号文件,又点了林草!
返回列表
关注我们
关注公众号
联系我们
400-995-3199
交易项目